注意:因为学习平台题目是随机,选择题选项也是随机,一定注意答案对应的选项,同学们在本页按“Ctrl+F”快捷搜索题目中“关键字”就可以快速定位题目,还是不懂的话可以看这个:快速答题技巧
本次过程性作业(大作业)任务为2题设计题,每题50分,共100分。
操作说明:本次过程性作业你能回答4次,系统将取你的最高成绩计入最终过程性考核成绩。本次作业占过程性总成绩的38%。要求作业中必须要有学生姓名及学号等信息。
大作业辅导:大作业的辅导资料发布在课程平台期末总结栏目,同学们可以学习和参考相关分析设计案例。
友情提醒:同学们一定要在规定的时间内完成,否则系统会自动关闭。
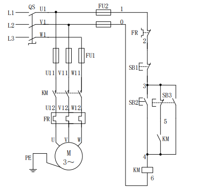
一、完成一项电动机控制电路的设计。(共50分)
控制功能:(1)可点动。(2)可连续运行。(3)有短路和过载保护。
作业要求:
1.画出满足控制功能的电动机控制电路。(20)
2.请结合所设计的控制电路描述电路的工作原理。(30)
二、完成一项电动机三段速PLC控制系统的设计。(共50分)
设计要求:使用触摸屏TPC7062KS,MM420变频器,CPU226CNPLC以及一台电动机组成一个控制系统,要求通过触摸屏控制电动机可以有高(50Hz)、中(30Hz)、低(15Hz)三种频率工作。
作业要求:
1.画出电动机三段速PLC控制接线图。(20分)
2.设计电动机三段速PLC控制程序的梯形图。(30分)
学生答案:
第一题:
1.画出满足控制功能的电动机控制电路。

2.请结合所设计的控制电路描述电路的工作原理。
未经授权,禁止转载,发布者:形考达人
,出处:https://www.xingkaowang.com/30051.html
免责声明:本站不对内容的完整性、权威性及其观点立场正确性做任何保证或承诺!付费为资源整合费用,前请自行鉴别。
免费答案:形考作业所有题目均出自课程讲义中,可自行学习寻找题目答案,本站内容可作为临时参考工具,但不应完全依赖,建议仅作为辅助核对答案的工具,而非直接使用!